Guest Mode
AMBOSS Articles/ Surgery > Endocrine Surgery

Adrenal Insufficiency

Adrenal insufficiency is the decreased production of adrenocortical hormones (glucocorticoids, mineralocorticoids, and adrenal androgens) and is classified as primary, secondary, or tertiary. Primary adrenal insufficiency (Addison disease) is caused by a disorder of the adrenal glands. The most frequent cause of primary adrenal insufficiency in the US by far is autoimmune adrenalitis, which can occur sporadically or as a manifestation of polyglandular autoimmune syndromes. Secondary adrenal insufficiency is the result of decreased production of ACTH (adrenocorticotropic hormone) and tertiary adrenal insufficiency is the result of decreased production of CRH (corticotropin-releasing hormone) by the hypothalamus. Decreased levels of ACTH or CRH are seen following sudden cessation of prolonged glucocorticoid therapy and in pituitary/hypothalamic diseases. Patients with long-standing adrenal insufficiency can present with postural hypotension, nausea, vomiting, weight loss, anorexia, lethargy, depression, and/or chronic hyponatremia. There may also be a loss of libido as a result of hypoandrogenism. Patients with primary adrenal insufficiency tend to additionally develop hyperpigmentation of the skin, mild hyperkalemia, and metabolic acidosis. Serum cortisol levels that remain low even after the administration of exogenous ACTH (ACTH stimulation test) confirm the diagnosis of primary adrenal insufficiency. Glucocorticoid replacement therapy with hydrocortisone is required for all forms of adrenal insufficiency. The dose of glucocorticoids should be increased during periods of stress (e.g., surgery, trauma, infections) in order to prevent adrenal crisis, which is a severe, acute type of adrenal insufficiency that manifests with shock, fever, impaired consciousness, and severe abdominal pain. Adrenal crisis is life-threatening and should be treated immediately with high doses of hydrocortisone and intravenous fluids.

Recommendations in this article are consistent with the 2016 Endocrine Society clinical practice guidelines for the diagnosis and treatment of primary adrenal insufficiency. [1]

Adrenal insufficiency is a failure of the adrenal glands to produce adequate amounts of adrenocortical hormones. It can be primary, secondary, or tertiary.

Primary adrenal insufficiency (Addison disease)

Primary adrenal insufficiency can be caused by abrupt destruction of the adrenal gland (acute adrenal insufficiency; e.g., due to massive adrenal hemorrhage) or by its gradual progressive destruction or atrophy (chronic adrenal insufficiency; e.g., due to autoimmune conditions, infection).

  • Autoimmune adrenalitis
    • Most common cause in the US (∼ 80–90% of all cases of primary adrenal insufficiency)
    • Caused by autoimmune destruction of both adrenal cortices
    • Associated with other autoimmune endocrinopathies (see β€œAutoimmune polyglandular syndromes”)
  • Infectious adrenalitis
    • Tuberculosis: most common cause worldwide, but rare in the US
    • CMV disease in immunosuppressed states (especially AIDS)
    • Histoplasmosis
  • Adrenal hemorrhage [2][3]
    • Sepsis: especially meningococcal sepsis (endotoxic shock) β†’ hemorrhagic necrosis (Waterhouse-Friderichsen syndrome)
    • Disseminated intravascular coagulation (DIC)
    • Anticoagulation: especially heparin (heparin-induced thrombocytopenia) [4]
    • Venous thromboembolism, especially in antiphospholipid syndrome (APS) Recurrent thromboses are a typical manifestation of APS. [5]
    • Adrenal tumor (most commonly pheochromocytoma) β†’ intratumoral bleeding [6]
    • (Short-term) steroid usage [7]
    • Trauma (mostly blunt trauma, can also occur postoperatively) [8]
    • In neonates: birth trauma, difficult labor (e.g., breech delivery, forceps/vacuum delivery, prolonged labor), maternal diabetes [9]
  • Infiltration of the adrenal glands
    • Tumors (adrenocortical tumors, lymphomas, metastaticcarcinoma)
    • Amyloidosis
    • Hemochromatosis
  • Adrenalectomy
  • Impaired activity of enzymes that are responsible for cortisol synthesis
    • Cortisol synthesis inhibitors (e.g., rifampin, fluconazole, phenytoin, ketoconazole): drug-induced adrenal insufficiency
    • 21Ξ²-hydroxylase deficiency (see β€œCongenital adrenal hyperplasia”)
  • Vitamin B5 deficiency [10]

Secondary adrenal insufficiency

Secondary adrenal insufficiency is caused by conditions that decrease ACTH production (impaired hypothalamic-pituitary-adrenal axis).

  • Sudden discontinuation of chronic glucocorticoid therapy or stress (e.g., infection, trauma, surgery) during prolonged glucocorticoid therapy
    • Prolonged iatrogenic suppression of the hypothalamic-pituitary-adrenal axis
    • Impaired endogenous cortisol production in addition to discontinuation of steroid treatment, decrease in dosage, or increase in requirement (e.g., stress) β†’ acute glucocorticoid deficiency
  • Hypopituitarism: ↓ ACTH →↓ endogenous cortisol

Tertiary adrenal insufficiency

Tertiary adrenal insufficiency is caused by conditions that decrease CRH production.

  • The most common cause is sudden discontinuation of chronic glucocorticoid therapy.
  • Rarer causes include hypothalamic dysfunction (e.g., due to trauma, mass, hemorrhage, or anorexia): ↓ CRH β†’ ↓ ACTH β†’ ↓ cortisol release

Secondary and tertiary adrenal insufficiency are far more common than primary adrenal insufficiency!

For basic information on the adrenal gland and its functions, see β€œHormones of the adrenal cortex.”

Primary adrenal insufficiency (Addison disease)

Damage to the adrenal gland leads to the deficiency in all three hormones produced by the adrenal cortex: androgen, cortisol, and aldosterone.

  • Hypoandrogenism
    • Loss of libido
    • Impaired spermatogenesis (in men)
  • Hypocortisolism leads to:
    • ↑ ACTH β†’ ↑ production of POMC (in order to increase ACTH production) β†’ ↑ melanocyte-stimulating hormone (MSH) β†’ hyperpigmentation of the skin (bronze skin) [11]
    • ↑ ADH level β†’ retention of free water β†’ dilutional hyponatremia
    • ↓ Expression of enzymes involved in gluconeogenesis →↓ rate of gluconeogenesis β†’hypoglycemia
    • Lack of potentiation of catecholamines action β†’ hypotension
  • Hypoaldosteronism β†’ hypotension (hypotonic hyponatremia and volume contraction), hyperkalemia, metabolic acidosis

Secondary adrenal insufficiency

  • ↓ ACTH β†’ hypoandrogenism and hypocortisolism
  • Aldosterone synthesis is not affected (mineralocorticoid production is controlled by RAAS and angiotensin II, not by ACTH).

Signs of aldosterone deficiency can help differentiate primary adrenal insufficiency from secondary and tertiary adrenal insufficiency.

Tertiary adrenal insufficiency

  • ↓ CRH β†’ ↓ ACTH β†’ hypoandrogenism and hypocortisolism
  • Aldosterone synthesis is not affected.

References:[12]

Hormonal changes Clinical features Laboratory findings Primary adrenal insufficiency Secondary adrenal insufficiency Tertiary adrenal insufficiency
Hypoaldosteronism
  • Hypotension
  • Salt craving
  • Hyponatremia
  • Hyperkalemia
  • Normal anion gapmetabolic acidosis
βœ“
  • Absent
  • Absent
Hypocortisolism
  • Weight loss, anorexia
  • Fatigue, lethargy, depression
  • Muscle aches
  • Weakness
  • Gastrointestinal complaints(e.g., nausea, vomiting, diarrhea)
  • Sugar cravings
  • (Orthostatic) hypotension
  • Hypoglycemia
  • Hyponatremia
βœ“ βœ“ βœ“
Hypoandrogenism
  • Loss of libido
  • Loss of axillary and pubic hair
  • ↓ DHEA-S
βœ“ βœ“ βœ“
Elevated ACTH
  • Hyperpigmentation of areas that are not normally exposed to sunlight (e.g., palmar creases, mucous membrane of the oral cavity)
  • ↑ MSH
βœ“
  • Absent
  • Absent

Most cases of adrenal insufficiency are subclinical and only become apparent during periods of stress (e.g., surgery, trauma, infections), when the cortisol requirement is higher!

Primary adrenal insufficiency Pigments the skin. Secondary adrenal insufficiency Spares the skin. Tertiary adrenal insufficiency is due to Treatment (cortisol).

References:[13]

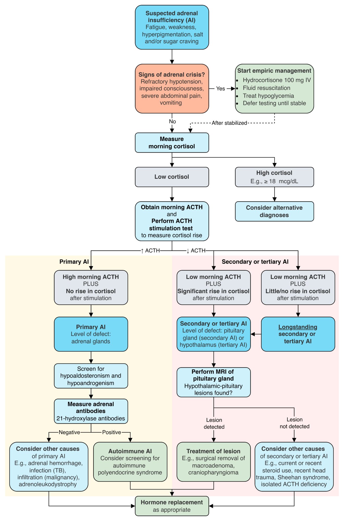
Approach

  • Acute adrenal insufficiency: Make a clinical diagnosis and defer detailed testing until after empiric glucocorticoids are given (see β€œAdrenal crisis”).
  • Chronic adrenal insufficiency: Use stepwise endocrine testing in all patients.
    1. Morning cortisol [14]
    2. Morning ACTH [1][15]
    3. ACTH stimulation test
  • Primary adrenal insufficiency: Screen for hypoaldosteronism and hypoandrogenism.
  • Secondary and tertiary adrenal insufficiency: Differentiating between the two is often not required, as it does not influence management. [16]
  • All patients: Investigate for an underlying cause.
Endocrine testing for adrenal insufficiency [17]
Morning cortisol Morning ACTH ACTH stimulation test
Primary adrenal insufficiency ↓ ↑ No increase in serum cortisol after stimulation
Secondary/tertiary adrenal insufficiency ↓ Increase in serum cortisol after stimulation
Longstanding secondary/tertiary adrenal insufficiency [18] ↓ No (or very little) increase in serum cortisol after stimulation

Maintain a low threshold for adrenal insufficiency screening (especially in patients with nonspecific symptoms), as up to 50% of patients present with adrenal crisis, often due to missed or delayed diagnosis. [19]

Routine laboratory studies

  • Primary adrenal insufficiency [1][20]
    • BMP
      • Na ↓, K ↑,Ca ↑
      • Normal anion gapmetabolic acidosis
      • Hypoglycemia
      • Creatinine ↑, BUN ↑
    • CBC: mild anemia, lymphocytosis, eosinophilia
    • Thyroid function abnormalities [17]
  • Secondary adrenal insufficiency: potentially only ↓ Na or hypoglycemia [20]

Endocrine studies

Endocrine testing is typically performed sequentially (see β€œApproach”).

  1. Morning cortisol level: initial test [17]
    • Levels β‰₯ 18 mcg/dL have a high negative predictive value for ruling out adrenal insufficiency. [14]
    • Levels < 3 mcg/dL strongly suggest hypocortisolism. [17]
    • Random cortisol levels are of limited value, as cortisol secretion varies diurnally and with physiological stress. [12]
    • Cortisol levels are influenced by cortisol-binding globulin (CBG) and albumin levels. [1]
  2. Morning ACTH level: obtain if morning cortisol is low [17]
    • Primary adrenal insufficiency: elevated ACTH levels > 100 pg/mL
    • Secondary/tertiary adrenal insufficiency: ACTH levels low to normal
    • ACTH secretion is subject to diurnal variation, which is why a morning sample is desirable. [21]
    • Exogenous glucocorticoids (via any route) can suppress ACTH secretion through negative feedback.
  3. Standard-dose ACTH stimulation test (cosyntropin test): gold standard to confirm the diagnosis of primary adrenal insufficiency [17]
    • Method
      • Administration of 250 mcg exogenous ACTH to stimulate cortisol secretion
      • Measurement of cortisol levels before and 30 and/or60 minutes after injection
      • Physiological response: exogenous ACTH β†’ ↑ cortisol
      • If a patient is on prednisone, prednisolone, or dexamethasone, temporarily switch them to hydrocortisone and hold hydrocortisone 24 hours prior to testing.
    • Interpretation
      • In primary adrenal insufficiency: peak cortisol level < 18–20 ΞΌg/dL (< 500–550 nmol/L)
      • In secondary/tertiary adrenal insufficiency: usually a rise in cortisol > 18–20 ΞΌg/dL (> 500–550 nmol/L) [22]
    • Variant: low-dose (1 mcg) ACTH stimulation test [16]
      • Uses a smaller dose of exogenous ACTH and is thought to better mimic physiological conditions
      • Studies show mixed results regarding its superiority to the standard-dose test. [23][24][25]

Screening for hypoaldosteronism and hypoandrogenism [1]

The following parameters should be measured in patients with primary adrenal insufficiency.

  • Hypoaldosteronism
    • ↑ Plasma renin activity (PRA) or ↑ plasma renin concentration (PRC) [26]
    • AND inappropriately normal or ↓ serum aldosterone [1]
  • Hypoandrogenism
    • ↓ DHEA-S
    • Only relevant in patients without testes, for whom the adrenal glands are one of the main sources of androgens

Other dynamic endocrine studies

These can be performed in consultation with an endocrinologist, e.g., if previous tests have been inconclusive.

  • Insulin tolerance test (also insulin hypoglycemia test) [17]
    • Physiological response: administration of insulin β†’ hypoglycemia (strong stimulator for ACTH and cortisol secretion) β†’ stress-induced ↑ in plasma ACTH β†’ ↑ in cortisol levels [27]
    • Secondary adrenal insufficiency: no incremental rise in ACTH and cortisol levels
    • Unsafe in the elderly and in patients with known seizures and cardiac disease
  • Overnight metyrapone stimulation test [16][18]
    • Physiological response: metyrapone inhibits 11Ξ² hydroxylase β†’ impaired conversion of 11-deoxycortisol to cortisol (last step of cortisol synthesis) β†’ ↓ serum cortisol →↑ in CRH and plasma ACTH(negative feedback) →↑ in adrenalsteroidogenesis β†’ ↑ in 11-deoxycortisol level
    • In primary adrenal insufficiency: metyrapone β†’ ↓ cortisol synthesis β†’ ↑ in CRH/ACTH β†’ no increase in adrenal steroid production β†’ no increase in 11-deoxycortisol or cortisol levels
    • In secondary/tertiary adrenal insufficiency: metyrapone β†’ ↓ cortisol β†’ no increase in CRH/ACTH β†’ no increase in adrenal steroid production β†’ no increase in 11-deoxycortisol or cortisol levels
  • CRH stimulation test: used to distinguish between secondary and tertiary adrenal insufficiency [18]
    • Physiological response: CRH β†’ ↑ ACTH β†’ ↑ cortisol
    • Secondary adrenal insufficiency: CRH β†’ no increase in ACTH β†’ no increase in cortisol
    • Tertiary adrenal insufficiency: CRH β†’ ↑ ACTH β†’ ↑ cortisol

Additional evaluation

The following tests are used to investigate underlying causes.

Primary adrenal insufficiency [1]

The most common cause of primary adrenal insufficiency in high-income countries is autoimmune adrenalitis. [17]

  • Autoimmune screen
    • Antibodies against 21-hydroxylase
    • Consider further screening for autoimmune polyendocrine syndromes if antibodies against 21-hydroxylase are present:
      • Hypoparathyroidism: calcium, PTH
      • Diabetes: anti-GAD antibodies, islet cell antigen antibodies
      • Pernicious anemia: antiparietal cell antibodies, anti-IF antibodies
      • Thyroid disease: TSH-receptor antibodies, TPO antibodies
  • Imaging
    • CXR: Screen for tuberculosis if an infective cause is suspected.
    • CT or MRI adrenal glands: Screen for adrenal hemorrhage and malignant or infiltrative disease.

Secondary/tertiary adrenal insufficiency [17]

The most common cause of tertiary adrenal insufficiency is exogenous glucocorticoid administration. [12]

  • Imaging: MRI head to investigate for pituitary/hypothalamic lesion
  • Advanced: Screen for congenital disorders, e.g., DNA methylation analysis for Prader-Willi syndrome. [28]

Approach

  • Primary adrenal insufficiency: replacement for hypocortisolism, hypoaldosteronism, and hypoandrogenism
    • Glucocorticoids
    • Mineralocorticoids
    • Androgens (as needed)
  • Secondary/tertiary adrenal insufficiency: replacement for hypocortisolism and hypoandrogenism
    • Glucocorticoids
    • Androgens (as needed)
    • Replacement of other hormones if there is concomitant hypopituitarism
  • Underlying causes: Identify and treat reversible conditions in all patients.
  • Prevention of adrenal crisis: See β€œStress-dose steroids.”

Glucocorticoid replacement therapy with hydrocortisone is required in all forms of adrenal insufficiency.

Steroid replacement

Glucocorticoids [1]

  • Agents
    • Hydrocortisone [1]
    • Cortisone acetate [1]
    • Prednisolone [1]
  • Considerations
    • The total daily replacement dose should be given in divided doses, with the highest dose given in the morning to mimic diurnal fluctuations.
    • Educate patients about increasing their glucocorticoid dose according to outpatient sick day rules.
    • Side effects may arise due to overtreatment (see β€œCushing syndrome”).

Mineralocorticoids [1]

  • Agent: fludrocortisone (a synthetic mineralocorticoid with mostly mineralocorticoid and limited glucocorticoid effects) [1][17]
  • Considerations
    • Advise patients not to restrict their salt intake.
    • A temporary increase may be advised if increased sweating is anticipated (e.g., in the summer)
    • Monitor for adequate replacement and consider a dose reduction if hypertension develops. [1]
    • Side effects are analogous to glucocorticoids (e.g., hyperpigmentation).
    • Additional side effects include:
      • Worsening of preexisting heart failure
      • Edema

Androgens [1]

Consider treatment in anatomically female patients with low libido, depressive symptoms, and low energy levels.

  • Agent: over-the-counter DHEA
  • Considerations
    • Results of studies investigating the positive effects of DHEA have been mixed and data on long-term outcomes is lacking. [1]
    • Discontinue after 6 months if there is no positive effect.

Treatment of the underlying cause and associated conditions

  • Drug-induced adrenal insufficiency : Consider medication adjustment. [1]
  • Hypopituitarism: Substitute other pituitary hormones; see β€œHypopituitarism.”
  • Infectious adrenalitis: See β€œTuberculosis,” β€œHIV,” and β€œCytomegalovirus infection.”
  • Adrenal hemorrhage: e.g., Waterhouse-Friderichsen syndrome.
  • Infiltration of the adrenal glands: Treat malignancy, e.g., via tumor resection.
  • Autoimmune adrenalitis: Treat other associated autoimmune endocrinopathies.

Stress-dose steroids [29][30]

Steroid doses should be increased to prevent adrenal crisis in at-risk patients, e.g., in acute illness, surgery, or trauma (see also β€œPrecipitating factors” in β€œAdrenal crisis”).

  • Inpatient steroid doses are adjusted according to the level of stress.
  • Patients who do not require hospitalization can be taught self-treatment plans, known as sick day rules.

If the dose of glucocorticoids is not increased during periods of stress, the patient may develop an adrenal crisis!

Inpatient stress-dose steroids [1][29]

Adhere to any preexisting protocol/care plan by the patient's endocrinologist. The following recommendations can apply to all patients on adrenosuppressive doses of glucocorticoids.

  • Febrile illness: Double the usual oral dose until recovery; consider IV route if the patient is vomiting.
  • Critically ill patients: IV hydrocortisone [31]
  • Perioperative patients
    • Minor and moderate procedures : usual daily steroid dose PLUS stress-dose hydrocortisone followed by a return to the usual steroid dose [29]
    • Major procedure : usual daily steroid dose PLUS stress-dose hydrocortisone followed by steroid taper as needed [29]

Outpatient sick day rules [1] [19]

The following rules should be taught to patients with primary adrenal insufficiency so that they can self-administer glucocorticoids in times of illness/physiological stress:

  • Sick day rule one: circumstances requiring double the routine oral glucocorticoid dose
    • Illness with any of the following:
      • Fever
      • Need for bed rest
      • Need for antibiotics
    • Minor outpatient procedures (e.g., dental intervention)
  • Sick day rule two: circumstances requiring IM/IV glucocorticoids or suppositories
    • Intractable vomiting or diarrhea
    • Severe illness
    • Trauma
    • Fasting required for a procedure (e.g., colonoscopy)
    • Perioperative period

Adrenal crisis is an acute, severe glucocorticoid deficiency that requires immediate emergency treatment.

Precipitating factors for adrenal crisis

  • Stress in patients with underlying adrenal insufficiency e.g.: [19]
    • Gastrointestinal illness (most common)
    • Other infections
    • Perioperative period
    • Physical stress or pain
    • Psychological stress
  • Sudden discontinuation of glucocorticoids after prolonged glucocorticoid therapy
  • Bilateral adrenal hemorrhage or infarction (e.g., Waterhouse-Friderichsen syndrome)
  • Pituitary apoplexy [32]

In order to prevent the development of secondary and tertiary adrenal insufficiency, prolonged steroid therapy should be tapered slowly rather than stopped abruptly.

Signs and symptoms [19]

  • Hypotension, shock
  • Impaired consciousness, coma
  • Fever
  • Vomiting, diarrhea
  • Severe abdominal pain (which can resemble peritonitis)

Diagnosis [12][19][32]

  • Based on clinical suspicion: Maintain a low threshold for diagnosis in at-risk patients , especially those with shock refractory to fluids and/or vasopressors. [33]
  • Point-of-care testing and routine laboratory studies
    • Hyponatremia, hyperkalemia, hypercalcemia
    • Hypoglycemia
    • Normal anion gapmetabolic acidosis [34]
  • Endocrine testing: Consider if the diagnosis is uncertain (e.g., first presentation).
    • Random cortisol level [35][36]
    • The sample should be drawn prior to hydrocortisone administration.
    • ACTH stimulation test: diagnostic confirmation once the patient has been stabilized (see β€œDiagnostics”)

Consider adrenal crisis in patients with severe hypotension refractory to fluid resuscitation and/or vasopressors.

Adrenal crisis can be life-threatening, so treatment with high doses of hydrocortisone should be started immediately, without waiting for diagnostic confirmation of hypocortisolism!

Management of adrenal crisis [1][19]

  • Empiric glucocorticoid replacement
    • Hydrocortisone (preferred) [1][36]
    • Prednisolone (alternative if hydrocortisone is unavailable)
    • Dexamethasone (least preferred alternative if hydrocortisone is unavailable)
  • Consider adding mineralocorticoid replacement, e.g., fludrocortisone (off-label) for the following: [31]
    • Patients receiving glucocorticoids other than hydrocortisone
    • Patients with septic shock [36][37]
  • Fluid resuscitation
    • 1 L of normal (isotonic) saline in the first hour
    • Further management should be guided by clinical response (see β€œIntravenous fluid therapy” and β€œShock”).
  • Hypoglycemia: IV dextrose, e.g., 50% dextrose
  • Identify and treat underlying causes (e.g., sepsis).
  • Consider higher-level monitoring, e.g., intensive care

The 5 S’s of adrenal crisis treatment are Salt (0.9% saline), Sugar (50% dextrose), Steroids (100 mg hydrocortisone IV once, then 200 mg over 24 hours), Support (normal saline to correct hypotension and electrolyte abnormalities), and Search (for the underlying disorder).

  • Establish IV access with two large-bore peripheral IV lines.
  • Administer hydrocortisone IV/IM.
  • Fluid resuscitation with 1 L of normal (isotonic) saline in the first hour
  • Treat hypoglycemia with IV dextrose.
  • Identify and treat the underlying cause (e.g., sepsis).
  • Consider early endocrinology consult.
  • Monitor vitals, blood glucose, and urine output every 1–2 hours.
  • Continue IV fluids to maintain blood pressure and urine output.
  • Continue substitution of hydrocortisone through boluses or continuous IV infusion.
  • Consider higher-level monitoring, e.g., ICU, if there is ongoing hemodynamic compromise.
  • Definition: a set of conditions characterized by autoimmune disease that causes multiple endocrine deficiencies, which affect the hormone-producing (endocrine) glands
  • Types
    • Type 1: (APS-1, Whitaker syndrome, autoimmune polyendocrinopathy-candidiasis-ectodermal dystrophy, or APECED)
      • Less common than APS-2 (1:100,000)
      • Autosomal recessive inheritance; no HLA association
      • Caused by a mutation in the autoimmune regulator gene (AIRE)
      • Age of onset: usually in childhood
      • Associated endocrine deficiencies (two or more of the following should be present)
        • Most commonly
          • Primary adrenal insufficiency
          • Hypoparathyroidism
          • Chronic mucocutaneous candidiasis
          • Ectodermal dystrophy of skin, nails, and dental enamel
        • Less commonly: hypogonadism, pernicious anemia, alopecia, vitiligo, hepatitis
    • Type 2 (APS-2, Schmidt syndrome): defined by the occurrence of primary adrenal insufficiency with thyroid autoimmune disease and/or type 1 diabetes mellitus [38]
      • More common than APS-1 (1.4 - 2:100,000)
      • Associated with HLA‑DR3 and/or HLA‑DR4 haplotypes
      • Age of onset: usually in adulthood
      • Main manifestation: primary adrenal insufficiency
        • Associated endocrine deficiencies (one or more of the following may be present)
          • Most commonly
            • Thyroid autoimmune disease (e.g., Hashimoto thyroiditis)
            • Type 1 diabetes mellitus
          • Less commonly: celiac disease, pernicious anemia, alopecia areata, vitiligo
  • Diagnostics: condition‑specific antibody tests (e.g., TPO antibodies in Hashimoto thyroiditis, antiparietal cell antibodies in pernicious anemia)
  • Therapy: depends on the endocrine deficiency
    • Replacement of deficient hormones (e.g., thyroxin, hydrocortisone, insulin)
    • Antifungal therapy in chronic mucocutaneous candidiasis
    • Vitamin B12 supplementation in pernicious anemia; vitamin D in hypoparathyroidism
    • Immunosuppressive therapy for, e.g., hepatitis, nephritis, pneumonitis

References:[39][40]